Data Science, ML and Analytics Engineering

Key Trends in LLM Reasoning Development

In these notes, I’d like to highlight the latest trends and research in reasoning and new prompting techniques that improve output.

Simply put, reasoning is the process of multi-step thinking, where several consecutive steps of reflection are performed, with each step depending on the previous one.

It may seem that Reasoning and Chain of Thought (CoT) are the same thing. They are related but represent different concepts.

Reasoning is a general concept of thinking and making inferences. It encompasses any forms of reflection and conclusions. Chain of Thought is a specific technique used to improve reasoning by adding intermediate steps to help the model clearly express its thoughts and reach more accurate solutions.

Chain-of-Thought or Not

Chain-of-Thought

In a study on which types of tasks benefit the most from using chain-of-thought (CoT), after meta-analyzing over 100 papers, it was found that CoT provides significant performance advantages, especially for tasks related to math and logic.

Another interesting result from the article is that CoT can be applied selectively, maintaining performance while reducing computational costs. Given the diversity of models and their capabilities, LLM routing might eventually become a standard feature.

Although the article does not mention OpenAI’s new o1 models, the authors emphasize the need to move from CoT-prompt-based approaches to more reliable, robust, and accurate intermediate computations in LLMs.

It is unclear how applicable these findings are to o1 models regarding their capabilities. However, this will become clear as new research and experiments are published. I will share interesting results as they emerge.

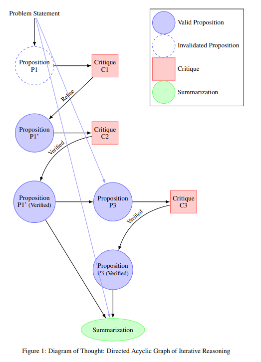
Diagram of Thought (DoT)

Diagram of Thought (DoT)

The Diagram of Thought (DoT) enhances the reasoning capabilities of large language models (LLMs) through mathematical rigor.

The DAT model represents iterative reasoning in LLMs as constructing a directed acyclic graph (DAG).

It integrates proposals, critiques, refinement, and verification into a single DAG structure. This allows DoT to handle complex logical inferences that go beyond linear or tree-like approaches.

No external intervention is used, but the model employs tokens with specific roles to generate detailed reasoning processes.

Iteration of Thought (IoT)

Iteration of Thought (IoT)

A paper proposes the Iteration of Thought (IoT) framework to improve answers and reasoning capabilities of large language models (LLMs) through adaptive reasoning pathways.

It employs an inner-dialogue agent that acts as a guide and dynamically adjusts reasoning pathways, allowing adaptive exploration of cross-options and enhancing the accuracy of answers.

The difference from CoT and ToT (both rigid processes) is that prompt generation in IoT is a dynamic process that allows adaptation.

“IoT represents a viable paradigm for autonomously refining answers in LLMs, demonstrating significant improvements over CoT and thus providing more adaptive and effective reasoning systems with minimal human involvement.”

Chain-of-Thought Reasoning without Prompting

A few months ago this paper proposed a decoding process to elicit CoT reasoning paths without intense prompt engineering.

They find that CoT paths are frequently inherent, allowing a closer look at how to effectively unlock the LLMs’ intrinsic reasoning abilities.

Chain-of-Thought Reasoning without Prompting

Key Takeaways:

  1. Chain of Thought (CoT) – This technique significantly improves performance in tasks related to math and logic by adding intermediate reasoning steps. CoT can be applied selectively, allowing for computational efficiency.
  2. Diagram of Thought (DoT) introduces a new way to structure reasoning through directed acyclic graphs (DAGs). It allows models beyond linear or tree-like reasoning, covering more complex and rigorous logical inferences.
  3. Iteration of Thought (IoT) introduces a dynamic process of reasoning adjustment through an internal dialogue agent. Unlike the rigid processes of CoT and DoT, IoT adapts to intermediate results, allowing models to refine answers to complex questions more accurately.

These techniques open new horizons for the development of LLMs, making them more flexible and accurate, especially in the area of complex multi-step reasoning.

Share it

If you liked the article - subscribe to my channel in the telegram https://t.me/renat_alimbekov


Other entries in this category: